NEC 全美经济学挑战赛
是认可度极高的中学生经济学赛事,分为新手组、进阶组、高级组,适配不同基础学生。
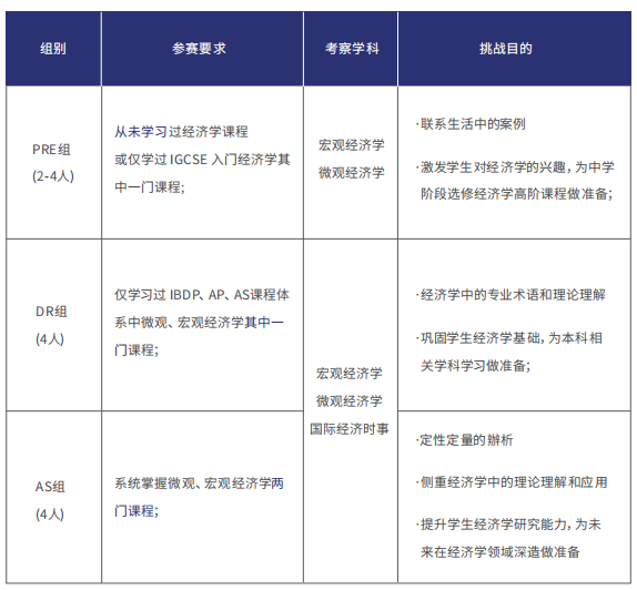
竞赛内容涵盖微观经济学、宏观经济学、国际经济与时事,考察形式包括客观题、案例分析、演讲展示等,能全方位锻炼学生的经济学知识应用与团队协作能力。获奖成绩在美本申请中认可度高,是经济商科方向备赛的首选之一。
赛事时间轴
初级站:每年 12 月
中国站:次年 3-4 月
全球站(纽约):次年 5-6 月
全球站(香港):次年 7-8 月


IEO 国际经济学奥林匹克
面向全球中学生的学术类竞赛,强调经济学知识与现实问题的结合,竞赛分为个人赛和团队赛。
个人赛侧重经济学理论与数据分析,团队赛则需要合作完成经济案例的深度剖析与解决方案设计。
赛事门槛相对较高,适合有一定经济学基础、想挑战高阶学术能力的学生,获奖经历是申请海外顶尖院校经济、商科专业的硬核背书。
赛事时间轴
初选站:每年 12 月
中国站:次年春季
国际站:次年 7-8 月

犀牛经济商赛直通车课程安排
以下是犀牛教育经济商赛直通车(经济学 + NEC+IEO 一站式进阶)课程的系统安排,适配 9-11 年级有经济学基础、目标冲奖的学生,课程总课时 100 小时,分模块覆盖备赛全流程。
班型与授课形式
班型:1v1 定制 / 1v4 小班(精准辅导)/ 3-8 人小班(互动高效)。
授课:线上线下同步,中英双语 / 纯英文可选,支持多城市校区线下授课。
适配人群:9-11 年级,已接触 AP/A-Level/IB 经济学,目标 NEC/IEO 冲奖、学科与竞赛协同提升的学生。

经济商赛直通车培训课详情,联系犀牛国际教育官网客服!



相关文章



精彩导读
热门资讯