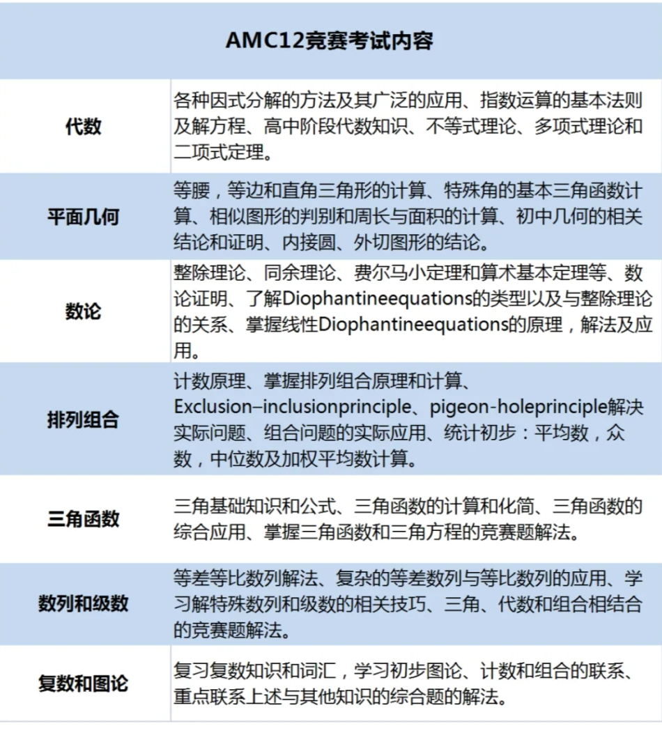
AMC12竞赛考察内容
AMC12面向12年级及以下学生,覆盖高中全阶段数学知识(不含微积分),既考知识广度,也验思维深度。以AMC10为基础,新增复数、三角恒等变换、高阶不等式等内容,四大模块占比清晰,侧重综合应用。
代数模块(35%-40%):核心占比最高,除多项式、函数、数列等基础内容,更侧重进阶拓展。
几何模块(25%-30%):在平面几何、立体几何基础上提升复杂度。
数论与组合模块(各15%-20%):两大模块是拉开差距的关键,隐蔽性强、逻辑要求高。数论涵盖欧拉定理、中国剩余定理进阶应用,不定方程高阶解法及数论函数性质;组合侧重生成函数、容斥原理高阶应用,以及条件概率、期望计算,常结合实际场景设计创新题型。
2026年AMC12竞赛考试安排
考试语言:中英文双语
A/B卷时间:2026年11月中下旬
参赛资格:12年级(高三)且19.5岁以下年级/年龄学生(年龄截止至测评活动当天)
形式:个人,25道单项选择题
评分标准:答对一题得6分,未答得1.5分,答错不扣分,满分150分
A卷/B卷说明:同等难度和范围,但考试时间不同,试卷也不一样。同学可以任选A或 B卷参加考试,也可以都参加,最终取最高个人成绩,参与评奖排名和晋级 AIME。
2026年AMC12长线备考建议
学习AMC12竞赛,不仅仅是为了冲奖,提升数学能力也是重要目的之一,知识体系搭建与解题能力提升,从“基础-强化-冲刺”几个阶段规划,同时结合自身基础调整策略。
基础夯实期(现在-6月)
-
目标:系统复习高中数学核心知识点,补齐短板
-
基础练习:选择基础类教材,分模块做基础题,每周完成1个模块的知识点梳理+基础题训练。
专项突破期(7月-9月)
-
目标:针对AMC12特色题型进行强化训练
-
专项突破:针对高频综合考点(如复数+几何、数论+组合)做专项训练,每类考点至少练10-15道题,总结解题套路;
-
开始做2015-2020年AMC12真题,重点练11-22题,限时训练(每题≤5分钟),适应考试节奏;
冲刺模拟期(10月 - 考前)
-
目标:全真模拟,调整状态,查漏补缺
-
真题冲刺:做2021-2025年AMC12真题,整套限时模拟(75分钟),完全还原考试场景;
-
高阶突破:专攻23-25题,重点突破数论+组合+代数的融合题,总结高阶题型的解题思路;
AMC12竞赛培训班
针对不同基础段学生,犀牛教育开设了AMC12课程培训辅导班,包括AMC12竞赛全程班、基础班、强化班、冲刺班等班型,助力学生提升数学能力。
王老师——斯坦福大学硕士
高中时曾获AIME 14分,教学时长5年,指导超过200名学生进入AIME,20多名学生进入USAMO,指导超过65%的学员进入AIME;
顾老师——复旦学士,港理工博士
教龄6年,累计授课超8000小时,曾指导35名学员在AMC10/12中斩获全球前1%奖项,8名学员AIME成绩达8分以上。
AMC12竞赛培训班详情,联系犀牛国际教育官网客服咨询!



相关文章
精彩导读
热门资讯