IB 中文B是不少IB学子选课的关键选择,它不只是语言测试,更是注重能力与素养的系统课程。选对课程,直接关系到学习效率与升学竞争力。本文将从适合人群、难度特点等方面全面解读 IB中文B,帮家长和学生理清选课思路。犀牛教育专注IB课程辅导,为孩子提供专业指导。
哪些人选IB中文B?
IB中文B属于语言习得学科组,专为非母语者设计,注重语言的实际应用与文化理解。 根据IB考试局的规定,国籍是判断母语的重要标准。如果是有中国护照,中国籍的中国人,基本上选择中文A。但如果是外国籍的华人,则可以选择中文B。
很多学生认为选择中文A还是B根据自己的实际情况来就可以,但是在实际的选科操作过程中,学校因素占了很大部分,很多学校是不允许中国籍学生选择中文B的。
IB中文A和IB中文B哪个更简单?
中文B比中文A简单很多。在IB中文B的paper 1的4篇自选文章中,每一篇都只是数百字左右。题目要求并不是大段的分析及描写,而是选择题或填空题。但是在IB中文A,其中卷一文学文本或者非文学文本的分析,卷二为论文,考生要选择进行文学评论。
IB中文B课程考试的相关主题是哪些?
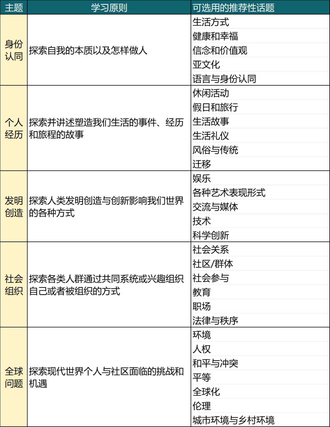
中文B的考纲中给定了5个规定性主题,这5个主题既贯通于两个级别的考试当中,也贯通于听说读写考各项之中。这5个主题又可以拓展出若干推荐性的话题,推荐性话题是中文B课程的指引性内容。在实际考试中也完全可能会有超出此列举范畴的推荐性话题出现,考生须注意,推荐性话题不能当做完备的学习范围。
通过学习,学生将能够熟练掌握中文语言技能,包括日常交流、阅读理解、书面表达等,并深入了解中国文化、传统、习俗以及社会问题,发展跨文化能力。
IB培训课程介绍
犀牛教育针对IB课程辅导开设不同科目,包括数学、物理、化学、生物、计算机、中文等热门学科,还有CAS/TOK/EE论文辅导,开设以下班型:
先修班:提前夯实学科基础
培优班:聚焦学生学科优势,深度挖掘潜在能力
强化班:精准定位学习薄弱点,针对性制定提升方案,集中突破学习瓶颈、补齐短板
冲刺班:紧扣考前关键阶段,聚焦核心考点集中发力,提供高效提分技巧与实用策略
CAS/TOK/EE论文辅导:针对IB学生需要论文写作的以及presentation,帮助学生解决研究思路,形式规范等问题,提供专业的学术写作课程培训。
IB培训班详情,点击下方立即咨询联系站内客服!



相关文章



精彩导读
热门资讯