犀牛教育ALevel脱产全日制培训课程,为同学们提供定制化课程+全程督学,犀牛国际教育ALevel脱产毕业生超200人,有超过 90% 学员获得世界QS100大学录取。ALevel脱产培训咨询联系网站客服
哪些人适合ALevel全日制脱产学习
体制内高中在读,想转换赛道申请海外大学;
国际学校在读,但在校成绩一般,和校内学习进度有差别,提升成绩困难;
高考成绩不理想,想利用AleveI成绩申请国外本科,为自己的未来争取更多可能性;
国际学校IG/Alevel在读,可申请的海外院校不接受预估成绩,需要实考成绩;
国际学校AP/IB在读,变更申请国家,想转轨其他国际课程;
犀牛ALevel脱产提供哪些培训
犀牛国际教育ALevel脱产全日制培训除了核心的课程辅导外,还包含了语言提升,留学规划,综合素养四个阶段,整体将留学申请一站式规划。ALevel脱产培训咨询联系网站客服
此外犀牛教育作为UCAS官方注册中心,还可为学生出具ALevel预估分。
ALevel脱产全日制辅导咨询联系网站客服
犀牛ALevel脱产全日制学习流程
诊断评估:入学测试,分析基础,定制个人学习计划。
基础阶段:系统复习,知识点覆盖大纲,强化基础概念。
进阶训练:专题,难题,技巧,模拟题型,策略。
模考冲刺:定期测试,全真模拟,查漏补缺,考前冲刺。
ALevel脱产课程学制设置
1年制A-Level脱产课程
1.5年制A-Level脱产课程
2年制A-Level脱产课程
犀牛ALevel脱产课程优势
一人一课表,一人一IP,学生个性化定制化教学管理
海外名校QS100计划保驾护航,升学结果有保障
超强教研团队,学科知识与考试技巧双管齐下
资深老师+教辅专家+督导,三师全程陪伴,学习日程管理精细化
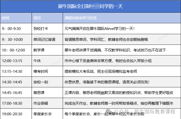
沉浸式体验Alevel脱产时间表
学生模考照片
季度家长会
四位一体跟踪式服务
犀牛ALevel全日制师资
犀牛国际教育ALevel脱产师资力量雄厚,国际教育领域经验丰富,由加州大学、伦敦大学、杜克大学、芝加哥大学、剑桥大学、斯坦福大学、墨尔本大学等美国TOP30,英国G5的国内外一流大学的博士、硕士背景的老师组成。ALevel脱产培训咨询联系网站客服
犀牛ALevel脱产教研服务
犀牛ALevel脱产课程使用教材为英国官方正版进口教材,同时还独家研发了适合中国学员学习的学习教材;最大限度保障学员的教学内容和环境与国外无缝衔接。
我们目前在上海、深圳,北京、苏州、南京、中国香港、无锡、青岛,杭州、广州、重庆、成都、宁波、合肥、天津、武汉、新加坡、常州等地开设校区!其他地区可上线上直播课程,享受总部师资。



相关文章



精彩导读
热门资讯