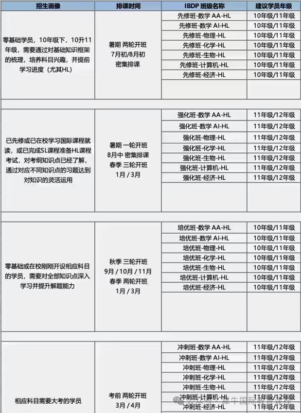
北京犀牛教育在朝阳、顺义、海淀均有线下校区,针对IB课程开设相应辅导培训,包括IB先修班、IB培优班、IB强化班、IB冲刺班、IB全程班等不同班型,还有CAS/TOK/EE论文辅导,满足不同阶段学生学习。
北京犀牛教育IB课程培训咨询联系网站客服
开设IBDP经济、IBDP化学、IBDP物理、IBDP数学、IBDP生物、IBDP计算机、IBDP中文、IBDP英文、IBDP商业等多个科目,满足不同学生的需求。
授课形式:线上线下同步授课,课程可回放,方便复习
授课语言:中英双语/全英授课
班级人数:3-8人小班授课/1V1定制课程
犀牛IB课程学员出分
犀牛教育老师都是国际学科和竞赛专业领域内,90%以上老师来自全球TOP前50的世界知名院校, 可以辅导IB数理化生等全科,以及EE论文辅导,帮助学生更深入IB知识点学习,掌握IB考试解题思路。
犀牛IB课程是犀牛导师精编教材,针对考点,难点系统梳理,有课后答疑群进行作业批改,还会设置课程阶段评测,包括中期和结束时的模考,及时反馈学生学习情况。



相关文章



精彩导读
热门资讯