坐标上海,随着国内竞赛环境的调整,AMC数学竞赛的热度一直居高不下,越来越多上海学子加入AMC数学竞赛的学习!那么AMC8/10/12竞赛有何区别呢?参加AMC数学竞赛怎么选AMC8/10/12呢?AMC数学竞赛培训机构哪家好?上海犀牛开设AMC8/10/12数学竞赛线下班,点击咨询网站客服了解课程详情~
AMC数学竞赛介绍
AMC由美国数学协会(MAA)举办,起源于1950年,每年仅在北美地区,正式登记应试的学生就超过600,000人次,也因此AMC是世界上目前信度和效度最高的数学科试题。
AMC数学竞赛是目前国际上含金量和认可度极高的一项数学竞赛,得到了大多数包括美国、英国、加拿大等欧美国家知名院校的认可。
AMC美国数学竞赛分为:AMC8,AMC10,AMC12,AIME,USAMO\USAJMO,中国学生由于国籍限制,最终只能晋级到AIME阶段。
AMC8/10/12数学竞赛适合学生
对于想要参加AMC数学竞赛,不知道怎么选适合自己的,可以参考以下选择建议:
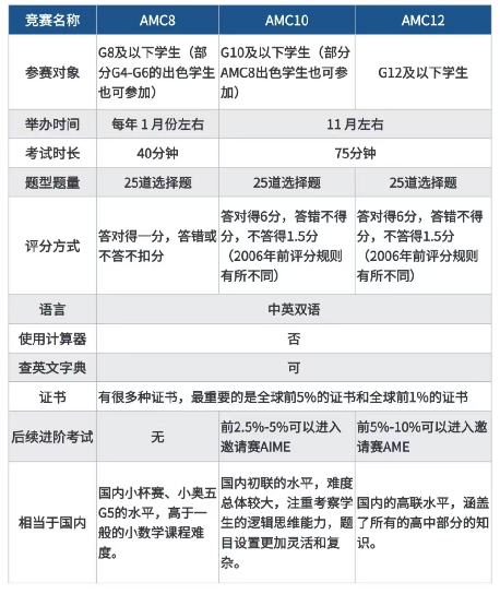
AMC8:适合8年级(初二)及以下学生,考试当天不超过14.5周岁。考试时间通常在每年1月。
AMC10:适合10年级及以下学生,考试当天不超过17.5周岁。考察内容涵盖进阶代数、进阶几何、立体几何、数论和组合等。
AMC12:适合12年级及以下学生,考试当天不超过19.5周岁。包含AMC10所有内容,增加三角学、复数、对数、进阶数论等。
简单来说:
6年级及以下:可以从AMC8开始尝试,获得15分以上就有全球荣誉奖
7-8年级:冲刺AMC8全球前5%或前1%
9-10年级:主攻AMC10,争取晋级AIME
11-12年级:挑战AMC12,前1%成绩极具竞争力
犀牛教育提供AMC数学竞赛免费测试,考后给出AMC竞赛水平报告,帮助学生精准定位适合的级别。
考试难度是根据AMC竞赛知识设置的,考后给出AMC竞赛水平报告~

上海AMC数学竞赛线下培训
针对想要参加AMC8/10/12竞赛的上海学生,我们在上海浦东、徐汇、黄浦、闵行开设线下课程,线上同步开课!卓越师资、滚动开班~犀牛国际教育AMC8/10/12数学竞赛师资:
犀牛国际教育(X-NEW)的教师团队功底扎实,国际教育领域经验丰富,由清华大学、北京大学、复旦大学、上海交通大学、芝加哥大学、纽约哥伦比亚大学、莱斯大学、墨尔本大学等美国TOP30,英国G5的国内外一流大学的博士、硕士背景的老师组成。针对学生的具体情况,提供个性化的辅导和答疑服务。
犀牛教育AMC8/10/12数学竞赛课程体系:
针对全龄段学生匹配以下课程,适合不同基础、不同年级:
Pre-AMC8全程班(120H)
适合对象:3-5年级,数学基础薄弱,已掌握四则运算的同学
课程目标:补充AMC8所需基础知识,弥补课内与竞赛差异,在AMC8中至少拿到15分+
AMC8全程班(110H)
适合对象:4-7年级,数学基础较好或有奥数基础的同学
课程目标:全面掌握AMC8知识点,冲击全球前5%/1%
Pre-AMC10直通车(130H)
适合对象:6升7、7升8年级,或有超前学习规划的学生
课程目标:涵盖代数基础20H、核心知识点基础50H、考点强化30H、考前冲刺30H
AMC10直通车(110H)
适合对象:8-9年级,有代数、几何基础的同学
课程目标:基础夯实50H、高频考点强化30H、真题冲刺30H,冲击前1%或晋级AIME
AMC12直通车(110H)
适合对象:10-12年级,首次备考AMC12的学生
课程目标:系统梳理AMC12知识点,从基础内容开始逐步提升

▶ AMC数学竞赛课程大纲:课内外知识点全覆盖
▶ AMC数学竞赛课程类型:3-8人小班授课/一对一授课模式
▶ AMC数学竞赛授课模式:线上线下同步开课,可回放不断学习;线下课程、名师互动直播课程、录播课程均可选择
▶ AMC数学竞赛授课语言:中英双语教学/纯英文授课
了解上海线下AMC竞赛课程,咨询网站客服



相关文章



精彩导读
热门资讯