2026年AMC8数学竞赛中国区独立命题,AMC8分数线TOP1%仅需22分,竞争愈发激烈,孩子AMC8零基础备考该怎么入手?犀牛AMC8竞赛培训课程目前针对2027年AMC8竞赛开设衔接基础强化冲刺等班型,目前正在报名中
犀牛教育地址在哪里?犀牛教育辅导师资如何?犀牛国际教育线下辅导安排?
更多课程详情可以拨打左下角犀牛教育官方电话咨询 或者联系犀牛教育官网客服,详细了解沟通
第一步:夯实基础,扫清知识盲区
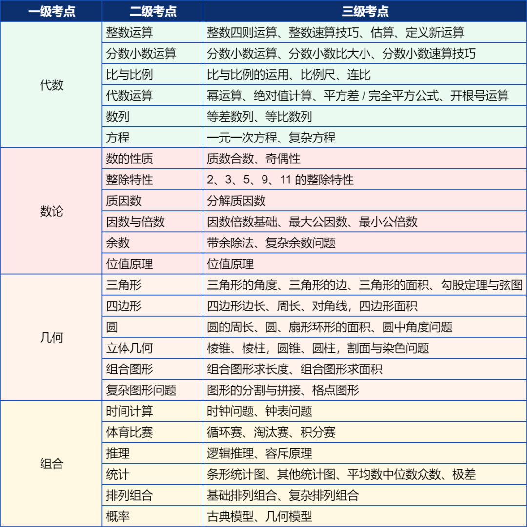
AMC8竞赛覆盖代数、几何、数论、组合模块。AMC8知识点繁多,零基础孩子首先要完成校内数学知识的系统梳理,确保计算能力过关。
建议从三年级开始接触Pre-AMC8课程,提前学习小数计算、分数运算、方程认识等小学阶段重难点。每周花30分钟做AMC8基础练习,坚持两个月就能看到明显进步。小学数学竞赛基础打牢,后续AMC8培训课程学习更轻松。
第二步:系统学习AMC8考点,掌握解题方法
基础打牢后,需要系统构建AMC8竞赛知识框架。这个阶段重点学习AMC8高频考点,包括技巧计算、文字应用题、几何变换等。
每周完成2-3套AMC8历年真题训练,做完后务必复盘错题。犀牛AMC8竞赛辅导的核心不是刷题数量,而是理解每道题背后的解题思路。孩子要学会把复杂问题拆解成小步骤,逐步攻克。AMC8备考规划清晰,提分更高效。
第三步:强化冲刺,全真模拟突破
考前两个月进入AMC8冲刺班学习节奏。这个阶段以AMC8全真模考为主,严格限时训练,适应AMC8考试时间强度。
重点关注数论和排列组合模块,2026年AMC8考题明显加大了这两部分的考察力度。模考后分析失分点,针对性补弱,AMC8获奖率提升会更明显。
犀牛教育AMC8竞赛培训课
犀牛国际教育专注AMC8数学竞赛培训多年,核心师资团队来自剑桥、清华、北大、复旦等名校。针对零基础学生,开设Pre-AMC8直通车、AMC8基础班、AMC8强化班、AMC8冲刺班及AMC8全程班等多种班型。
课程采用线上/线下、中英/全英授课,2026年AMC8课程辅导已滚动开班,孩子可根据基础测试精准匹配适合的课程层级。
犀牛教育AMC8学员在历年AMC8数学竞赛中AMC8获奖率稳步提升,助力众多学生拿下升学优势。
课后答疑群里老师随时解答学习疑问,避免问题堆积,还会为每位学员制定个性化学习规划,定期跟进学习进度,进行错题复盘指导。



相关文章



精彩导读
热门资讯