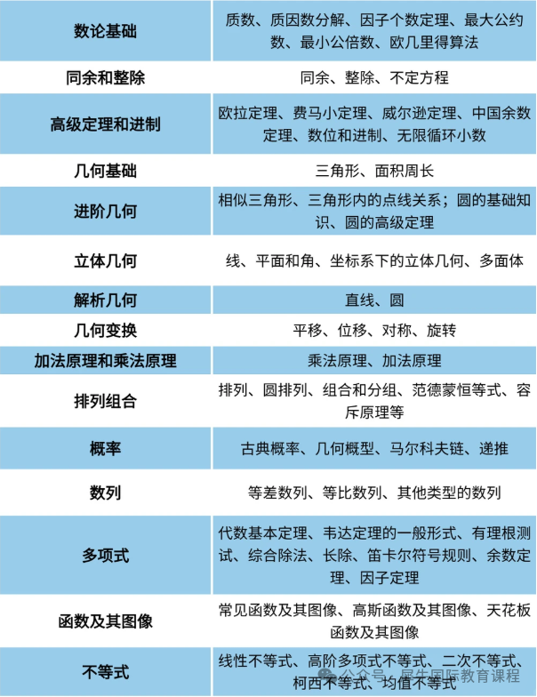
AMC10数学竞赛有四大模块,包括代数、几何、数论、组合,刚开始学习时每个板块的知识点都要仔细梳理一遍,标记出比较难的部分,学完一个知识点就要做相应的练习题巩固,之后整理错题集,分析错误原因,及时复盘,加强对所学知识点的理解和应用。
更多课程详情可以拨打左下角犀牛教育官方电话咨询
下面给大家树立了四大模块高频易错点,大家在备考时一定要注意这些知识点,不容忽视。
代数:忽略二次方程判别式、多项式首项系数、不等式等号成立条件。
几何:漏用圆幂定理、相似比例算错、立体几何空间想象不足。
数论:质因数分解不彻底、同余符号与模运算规则混淆。
组合:重复计数/漏计数、容斥原理中集合交叉项计算错误。
AMC10竞赛培训课程
犀牛国际教育针对AMC10竞赛开设Pre AMC10课程全程班和AMC10培训直通车课程,包括基础班+强化班+冲刺班,7-10年级学生均可学习。
AMC10课程大纲
Pre AMC10全程班:基础+强化+冲刺(120H)
Pre阶段(补充代数基础)、Pre-AMC10基础段(全面梳理基础知识点)、Pre-AMC10强化段(分类题库学习)、Pre-AMC10冲刺段(刷题模考)!长线扎实备考。
AMC10全程班:基础+强化+冲刺(110H)
基础班50H+强化班30H+冲刺班30H
知识覆盖面广,思维同步强化,竞赛技巧训练
AMC10竞赛师资
戴老师
上海交通大学数学与应用数学系与金融系双学士学位;
上海交通大学生物统计专业硕士学位,连续奖学金获得者;
全国高中数学一等奖获得者;教龄7年,累计教学时长8000+小时
赵老师
北京大学光华管理学院,高考山东省第二名,数学146分,额外获北京大学"博雅人才培养计划"20分加分;
金融系毕业,高数、计量、概统等数学功底扎实,对金融、经济学等交叉学科了解深入
AMC10竞赛培训课程
班型设置:3-8人小班/一对一课程;
上课形式:线上/线下同步授课,可支持回放;
授课语言:中英文双语/纯英文课程



相关文章



精彩导读
热门资讯