对于更接触数学竞赛的家长来说,美国AMC和澳洲AMC到底怎么选择?哪一个更适合小学阶段的学习?
别急,今天咱们就彻底讲清楚两个重名的AMC竞赛。相信大家看完就能根据孩子的年级、基础和升学目标,做出最合适的选择。
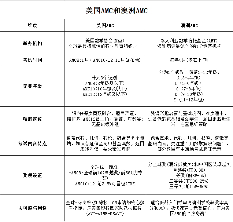
先了解一下美国AMC和澳洲AMC的区别!

对于不同年级选择澳洲AMC、美国AMC还是不清楚的家长咨询犀牛教育总部热线领取对应真题测试。
不同年级的孩子应该怎么选择
3年级以下:
建议直接选澳洲AMC(等级A)
澳洲AMC的等级A(针对3-5年级)题目有趣、难度适中,能让孩子“玩着学”,建立数学兴趣和竞赛信心。
(不建议:AMC8对低龄孩子太不友好——题目涉及超前知识,没经过系统训练很容易挫败自信。)
3-6年级:
基础一般的孩子,建议澳洲AMC(等级A或B)+ 美国AMC8备赛
先参加2026年9月的澳洲AMC,把它当作“热身赛”。澳洲AMC的知识点与美国AMC8高度重合,但难度更低。通过澳洲AMC找到薄弱环节,再用3个月时间冲刺2027年1月的美国AMC8。
如果孩子数学基础很强(比如已经学过初中内容)
可以直接挑战美国AMC8,但建议同时用澳洲AMC真题练手感,积累竞赛经验。
7-8年级:
建议主攻美国AMC8或AMC10过渡
如果之前没竞赛经验:先参加2026年9月澳洲AMC(等级C),评估自己的水平。然后决定是攻AMC8(目标前5%)还是尝试AMC10(目标前15%)。
如果已有竞赛基础:直接锁定2026年11月的AMC10。
9-12年级:
目标明确:美国AMC10/12,冲击AIME晋级
时间紧迫:直接选择美国AMC——尤其是想申请英美顶尖大学的学生。
还是不知道孩子适合那个AMC竞赛
难以抉择,建议完成两套对应竞赛的历年真题。
哪一套在解题过程中呈现出相对清晰的思路且难度处于“可尝试但不过度吃力”的范围,即为当前阶段最适宜的切入点。
犀牛教育推出免费”1V1测试“
如果孩子对于自己水平不清晰,犀牛教育总部热线
犀牛教育AMC暑假班多班型可选
暑假即将来临,犀牛针对AMC8竞赛不同基础的学生:
特别开设不同阶段的培训课程,比如:AMC8预备班,PreAMC8全程班,AMC8全程班,AMC8基础班,AMC8强化班,AMC8冲刺班,AMC8优享班等多个类型的AMC8培训课程,都是根据同学们的基础情况来匹配的。
针对不同年级的学生开设:
数学竞赛:袋鼠、澳洲AMC 、AMC8、AMC10、AMC12等数学竞赛课程.

犀牛AMC8课程服务流程:
1学前测→2分班→3入班(制定学习计划)→4班主任+老师+家长沟通群→5课前提醒+课后反馈→6课后作业批改→7阶段测评,高频错题巩固.


·双模式辅导:主讲老师+学习督导,课前课后全程跟踪
·个性化方案:根据学员水平定制学习计
·灵活授课:线上/面授同步,课程可回放
·师资强大:清北复交,斯坦福等top30名校专业背景导师,6年+资深赛事名师,拥有丰富赛事指导经验
犀牛教育校区环境及分布地区:





相关文章



精彩导读
热门资讯