很多家长对于AMC数学竞赛的了解仅停留在刷真题上,对于AMC8考试和AMC10的考试区别并不清晰。觉得amc8考的好,备考amc10肯定没问题!!考试后成绩很一般,既浪费了时间,还打击了孩子的自信心。
AMC8和AMC10区别
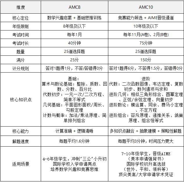
其实AMC8和AMC10数学竞赛的区别不仅是定位、适配人群、考察重点;知识考察AMC8可以理解为“小学+初一基础”AMC10可以理解为“初中+高一进阶”的两个完全不同赛道。更多的是思维逻辑上的转变,而AMC10的成绩是初升高和申请大学最好的凭证。

什么样的孩子能跨级考?
只有AMC8知识点基础扎实,且已经提前学完初二核心知识(代数、几何)的学生,才能尝试冲AMC10;
如果AMC8数学竞赛低于18分,或者校内基础薄弱,先补AMC8,再谈AMC10,不然只会越学越挫败。
AMC8/AMC10数学竞赛如何选修备考
AMC8分层课程培训:(适合小升初择校申请)
3-5年级:冲低龄成就奖(冲15分)
6-8年级:冲高分,瞄准全球前1%(22分以上)/前5%
AMC10课程(适合初升高,申请顶尖美高)
7-8年级:基础薄弱(AMC8 15-18分,初二基础)
8-9年级:基础良好(AMC8 18-22分,初二/初三基础)
9-10年级:基础优秀(AMC8 23+分,初三/高一基础)

适合各年龄阶段和基础的学生,全程陪伴式教学。犀牛AMC课程培训
金牌竞赛教练亲授 :藤校、G5、清北复交+海外名校背景师资,芝加哥大学,哥伦比亚大学等美国TOP30,香港前三,清华大学,北京大学,复旦大学等国内外一流的博士,硕士背景老师组成。人均教龄6年+,深谙AMC命题规律和考点陷阱。



课程优势:入学检测-分班教学-小班双语教学-课后陪伴式督学-阶段性检测/反馈学习状态-紧贴考试趋势-冲刺备考
课程设置:3-6人小班课/1V1定制学习方案
上课形式:线上/线下灵活选择
课程服务:全程陪伴教学 ,小班教学 ,老师关注每一个孩子的学习状态,及时查漏补缺,课后助教老师全程在线答疑解惑,作业批改,错题收集。

更多课程咨询/赛事规划咨询
校区上课环境及好评反馈



相关文章



精彩导读
热门资讯