“听说苏州外国语学校、苏州北美国际高中这些学校的学生都在考KET,我家孩子要不要也试试?”
“KET备考难不难?和校内英语差距有多大?”
“考到多少分,对小升初择校才能真正有帮助?”
最近,苏州学生备考KET的热潮越来越高,面对难度升级的KET,苏州孩子如何科学备考?考到多少分才算“有效成绩”?
犀牛教育苏州校区地址在哪里?犀牛教育辅导师资如何?犀牛国际教育线下辅导安排?更多课程详情可以拨打左下角犀牛教育官方电话咨询 ;或者联系犀牛教育官网客服
备考KET和普通英语学习区别
首先我们先来看看KET考试内容:
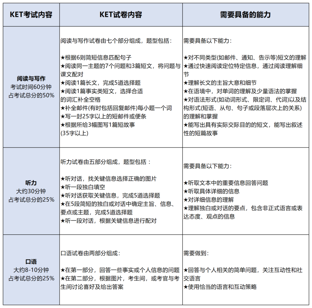
⒈阅读与写作
占总成绩的50%,考试时间为60分钟。
包括5个部分,共35-40道题,题型有选择题、填空题、匹配题、简答题等。考生需阅读不同类型的文字材料,如短文、公告、广告等,并完成相应的写作任务,如填写表格、留言、书信等。
⒉听力:
占总成绩的25%,考试时间为30分钟。
包含5个部分,共25道题,主要考查孩子的听力理解能力,如听取信息、理解主旨、捕捉细节等。
听力材料包括日常生活中的对话、访谈、通知等,语速较自然,可能会涉及不同的英语口音。
⒊口语:
占总成绩的25%,考试时间为8-10分钟。
分为两个部分,通常是与另一位考生或考官进行对话,内容围绕个人介绍、日常生活、兴趣爱好等常见话题展开。重点考查孩子的口语表达能力,如语音语调、词汇运用、语法准确性、流利度以及交流互动能力等。

KET考试是对孩子听、说、读、写四方面能力的综合考核,通过系统的学习备考,对于孩子在应对公立学校的知识储备以及培养真正的英文应试习惯与思维上,都是大有助益的,尤其是在听力和阅读理解部分,可谓是校内薄弱环节的重要有益补充。
还有从词汇量的角度来说,通过KET考试等同于孩子已经达到初中英语水平。而且,对于小升初择校来说,一张KET英语等级证书也能提升孩子的竞争力。
KET备考难度
对应欧洲语言共同参考框架(CEFR)A2水平,接近于初中毕业英语水平,要求考生掌握约1500个核心词汇,具备英语国家日常交往基础能力(如提供个人信息、简单问路等),适合小学高年级至初中阶段考生备考。2026年考试更趋向“实战化”,减少单纯语法考察,侧重长篇阅读与情境应用。
作为剑桥英语体系的基础级认证,KET不仅是孩子英语能力的“国际身份证”,更被苏州多所优质初中纳入小升初登记的参考依据

KET备考常见误区
盲目刷题代替系统性学习
很多家长认为让孩子大量刷题是提升KET考试成绩的捷径。然而,最新考试侧重综合能力考查,单纯刷题难以应对逻辑推导和实际应用需求。
重笔试轻口试
部分家长认为口试相对简单,考前临时准备即可。这种观点忽视了口语考试对沟通能力和应变能力的考查,且口语占总分25%,直接影响最终是否能拿高分。
忽视改革趋势,依赖旧题
当前,考试已向逻辑化、学术化转型,科普类文本占比大幅提升,逻辑推导题难度增加,仍依赖旧题盲目刷题会导致备考偏离方向。
低龄化盲目冲刺
部分家长在孩子英语基础薄弱时便急于让其备考KET,不仅效果不佳,还可能损害孩子的学习兴趣。语言习得需要时间沉淀,应根据孩子的实际英语水平确定备考时长,一般为6-12个月,过早冲刺可能事倍功半。
苏州犀牛KET牛师班来袭
英语基础薄弱,需要长期规划
打好词汇和语法地基
让孩子有信心走进考场




相关文章



精彩导读
热门资讯