AIME竞赛核心信息
考试形式
15道填空题,考试时长3小时,答案为000-999整数,无计算器、答错不扣分;
难度梯度
1-5题基础难度,对应AMC12第16-20题、6-10题中等难度,对应AMC12压轴题水平、11-15题极高难度,跨模块融合+创造性思维;
含金量门槛
TOP30美本≥7分
TOP20美本≥8分
顶尖数学夏校(Ross/PROMYS)≥9分
冲击USAMO需AMC12+20×AIME≥230分。
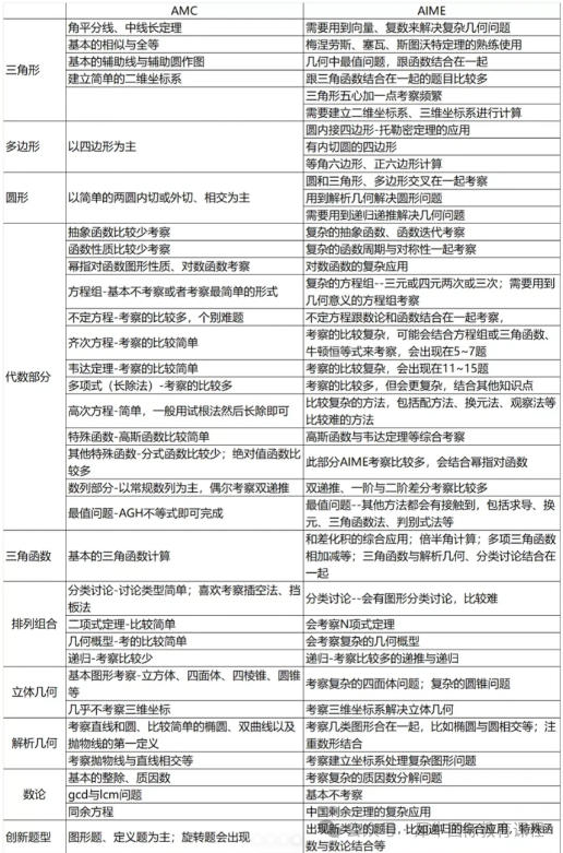
AIME竞赛考试内容
AIME竞赛培训课程
犀牛教育针对AIME竞赛开设相关培训课程,根据AIME历年真题总结所涉及的所有知识点制作犀牛自研讲义。
课程类型:小班/一对一课程
课程模式:线上/线下同步开课,课程可回放,反复学习
授课语言:面向国际/国内学生,中英双语授课/纯英文授课均可~
我们目前在上海、深圳,北京、苏州、南京、中国香港、无锡、青岛,杭州、广州、重庆、成都、宁波、合肥、天津、武汉、新加坡、常州等地开设校区!其他地区可上线上直播课程,享受总部师资。



相关文章



精彩导读
热门资讯